品牌介绍
品牌简介
发展历程
品牌形象
企业文化
产品介绍
新品系列
产品系列
原材故事
产品诞生
门店展示
门店展示
门店类型
加盟咨询
加盟流程
加盟支持
加盟要求
加盟费用
常见问题
幸运动态
所有信息
企业资讯
加盟风采
人才招聘
岗位招聘
企业文化
品牌介绍
产品介绍
门店展示
加盟咨询
幸运动态
加入我们
咨询电话
官方微博
官方微信
品牌介绍
产品介绍
门店展示
加盟咨询
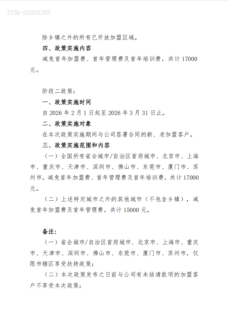
关于幸运咖加盟政策调整的通知
2026-01-01
企业咨询
分享